近日,重庆市人民政府下发《重庆市人民政府关于表彰重庆市第九次社会科学优秀成果和第六届重庆市发展研究优秀成果的通报》(渝府发﹝2018﹞23号)文件,并颁发了奖励证书。在本次表彰中,我校获得重庆市社会科学优秀成果奖、重庆市发展研究奖共计33项,获奖总数创历史新高,一等奖获奖数超我校历年一等奖获奖数总和。
我校组织申报的21项成果获得重庆市社会科学优秀成果奖,其中,一等奖3项(居全市高校第二),二等奖8项,三等奖10项,获奖总数居市属高校第一位。
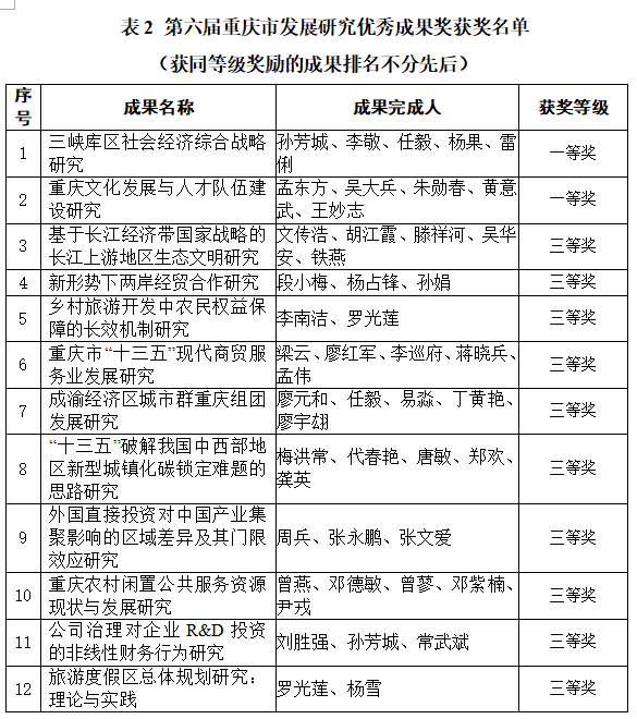
我校组织申报的12项成果获得重庆市发展研究奖,其中,一等奖2项(居全市高校第一),三等奖10项,获奖总数位居市属高校第一位。

